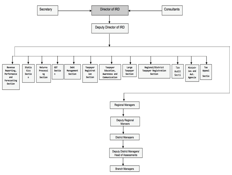
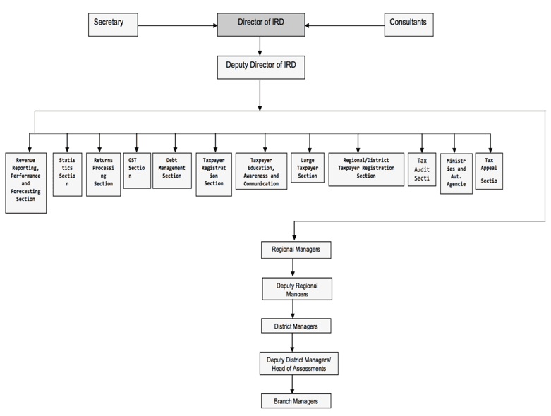
Department overview and organizational structure
A modern tax administration system contributing to the prosperity of Somaliland.
Foster tax compliance with all tax laws through efficient collection of tax and non-tax revenues while providing quality services to taxpayers.
The principles that guide our department
Accountability
Transparency
Integrity
Responsibility
Responsiveness
Efficiency
Our key goals and strategic objectives
Expand the tax base
Achieve revenue targets by ensuring on-time filing and on-time payment of the correct amount by taxpayers
Foster taxpaying culture through tax awareness and education programs
Improve the quality of service to taxpayers
Restructure IRD to better achieving its mission
Strategic approaches to achieve our objectives
Mobilising domestic taxes and non-tax revenues
Put in place effective tax administration systems and procedures
Enforce appropriately tax laws and make taxpayers more respectful of their tax obligations
Reinforce the capacity building and human resources development.
Hierarchical structure of the department
